配资网站首选平台 “90后”二代陈子淳上位,建邦高科IPO前中东土豪投了
发布日期:2025-06-12 22:22 点击次数:161

专题:建邦高科赴港IPO:光伏银粉龙头 收入依赖两大客户配资网站首选平台
来源:预审IPO
文/瑞财经 李姗姗
在光伏电池板上,总能看到纵横交织的白线,这种白线被称作栅线,通常由大众所熟知的贵金属——银制成。银因其优异的导电性和化学稳定性而被选用,其主要功能便是收集和传输电流。
五月中旬,一家专注于光伏银粉的企业建邦高科有限公司(下称“建邦高科”)开始在资本市场崭露头角,向港交所递交了招股书。
这家占据全球近10%市场份额的光伏银粉龙头,一边是年入近40亿的亮眼营收,一边却是毛利率不足4%的"纸片利润",同时面临客户集中度高、现金流承压等问题。
而稳坐行业龙头的背后,扮演关键角色的是一对来自山东的陈氏父子。先是由陈箭领头切入光伏银粉赛道,随后将公司大权交由“90后”儿子陈子淳,完成权杖的交接。
在这位“创二代”治下,建邦高科IPO前夕引入了一批实力强悍的投资人,不乏中东“油王”沙特阿美、光伏巨头晶科能源、私募大佬焦树阁等,备受市场瞩目。
01
地产大佬跨界光伏,IPO前中东土豪突击入股
建邦高科的故事始于2010年春天,前身建邦胶体材料诞生。
彼时,公司注册资本为1000万元,由山东美林投资有限公司、周勇分别持有97%、3%股权。山东美林投资有限公司后来更名为山东建邦集团,后者正是由赫赫有名的济南地产大佬陈箭最终实际控制。
据了解,陈箭出生于1961年,早期曾就职于山东社会科学院法学研究所,随后辞职下海,于1995年创立山东建邦集团,参与了多个知名的基建、房产、文旅商业项目,如中泰大厦项目、段电旧村改造项目、建邦·听海项目和济南中新·智慧城项目等。此外,山东建邦集团还涉及医疗康养、金融投资、科技孵化等业务。
2010年,建邦高科定位于高科技新能源及高端材料。2012年,开始专注于光伏银粉的研发及生产商业化,并成为中国最早投资及专注于该领域的公司之一及先行者,公司创新性地引入维生素C作为还原剂,利用液相还原法工业化生产银粉。
建邦高科成立早期,公司股权在陈箭实际控制的多个实体中多次腾挪。截至2017年10月,公司注册资本增至3500万元,由建邦科技、瑞德经济分别持有60%、40%股权。
时间来到2022年7月,61岁的陈箭将公司股权全部转让给30岁的儿子陈子淳,由此,建邦高科易主陈子淳。
建邦高科成立后的长达十几年时间里,并不受资本关注,在陈子淳接手后,也仅有员工持股平台济南蔚蓝湾向公司增资543.69万元,以及建邦集团的员工通过鑫辰汇智增资1103.2万元。
直至递表港交所前一个月,数位资本大鳄蜂拥入股。
2025年4月,AV China Holdings PCC Limited、Emerald Investment Limited、Capital Ally Holdings Limited、Prospect Investment (BVI) Limited四家投资者合计向建邦高科增资3098.11万元。
其中,AV China Holdings PCC Limited为沙特阿美的全资子公司,该公司的入股备受市场关注。
公开资料显示,沙特阿美是一家拥有超90年历史的综合国际石油公司,是全球最大、盈利能力最强的石油巨头之一。
2019年12月,沙特阿美登陆利雅得证券交易所,融资256亿美元,成为有史以来规模最大的IPO,该公司的估值达到1.7万亿美元,超过微软和苹果,成为市值最高的上市公司。2024年,沙特阿美营收4366亿美元,净利润1062亿美元,超过一众同行。
近年来,沙特阿美加速从“石油公司”向“能源科技公司”转型,其旗下基金Prosperity7投资了多家中国科技公司,例如智谱AI、宏景智驾、昕原半导体、傅利叶智能等。而通过投资光伏银粉龙头建邦高科,沙特阿美切入新能源材料赛道。
而Emerald Investment Limited则是一家光伏巨头晶科控股(纽交所代码:JKS)的全资子公司,后者是晶科能源(688223.SH)间接控股股东,目前市值近10亿美元,主要从事优质硅锭、硅片、电池片生产以及高效单多晶光伏组件制造,为建邦高科的下游企业。
Capital Ally Holdings Limite为焦树阁的投资公司,履历显示,焦树阁是鼎晖投资元老级人物、PE大佬,为联合创始人兼总裁。在资本运作上,除了投资建邦高科,焦树阁还在香港成立了一家专注新经济领域的SPAC公司Pisces,担任该公司董事长,发起人为港股上市公司东建国际的全资子公司东建资管。
此外,Prospect Investment (BVI) Limited由一名香港个人投资者陆咨烨全资拥有。在建邦高科这笔投资上,据称,陆咨烨与陈子淳相识十年,基于公司在银粉行业的发展前景及管理团队的看好而决定投资。
除了多路资本的加持,IPO前,建邦高科还得到了创始人陈箭执掌的建邦集团的助力。2024年12月,Magic Galaxy向公司增资1103.2万元,截至最后实际可行日期,Magic Galax由公司非执行董事张伟及建邦集团4位员工分别持有份额。
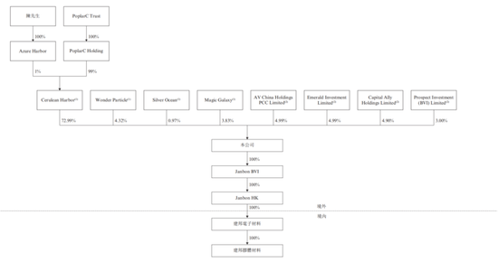
递表前,陈子淳通过Cerulean Harbor持有72.99%股权,建邦集团员工通过Magic Galaxy持股3.83%。此外,沙特阿美通过AV China Holdings持股4.99%,晶科能源通过Emerald Investment持股4.99%,焦树阁通过Capital Ally Holdings Limited持股4.9%,陆咨烨通过Prospect Investment (BVI) Limited持股3.00%。
02
“90后”创二代上位,父亲派去了“亲兵”
作为一名“创二代”,陈子淳身上书写着父亲陈箭的来时路和未来子承父业的期许。
陈子淳出生于1992年,拥有美国福特汉姆大学跨学科数学与经济学学士学位和纽约大学房地产硕士学位。
2018年5月,硕士毕业后,陈子淳进入父亲的山东建邦投资管理有限公司历练,担任首席投资官,积累商业管理和金融领域的经验。
2022年7月,到了而立之年的陈子淳正式从父亲手中接过权杖,受让建邦高科所有股权的同时,成为公司唯一执行董事,并在2025年4月升任董事会主席兼CEO。至此,33岁的陈子淳完成了从管理者到掌舵者的完美蜕变,成为港交所市场的一股年轻势力。
陈子淳掌舵建邦高科,陈箭便给儿子派去了两名得力老将,分别是周勇和张伟,两位都是集团“元老级”人物。
履历显示,周勇现年56岁,于2007年3月加入山东建邦集团,担任副总裁;2022年7月获委任为建邦高科总经理,其后于2025年4月升任为执行董事兼总裁。其于1991年7月获得中国山东广播电视大学(现称为山东开放大学)保险文凭,并于1996年7月毕业于中国山东大学国民经济管理专业本科学历。
张伟加入集团的时间则比周勇早了5年,2002年3月至2006年5月,其担任山东建邦投资管理有限公司总经理助理兼总办室主任;后调任为山东济南建邦黄河公路大桥有限公司董事长兼总经理;2025年4月,获委任为建邦高科非执行董事。
另外,公司首席财务官也是从集团内部调来的。孟海清现年37岁,加入建邦高科前,其自2016年12月开始,先后担任山东建邦投资管理有限公司、山东建邦科技发展集团有限公司、山东诺海股权投资管理有限公司担任资金主管或财务经理,2023年3月被调到建邦高科担任首席财务官,2024年11月起担任董事会秘书,并于2025年4月获委任为执行董事兼首席财务官。
作为集团老将,周勇的年薪要高于陈子淳。2022年-2024年,周勇年薪分别为81万元、79.7万元、81.7万元。2023年-2024年,陈子淳分别领薪60.1万元、77.1万元;同期,孟海清年薪分别为28.6万元、34.5万元。而张伟则不在建邦高科领薪。
03
两大客户贡献超六成收入,毛利率不足4%
建邦高科生产的银粉产品,主要用于光伏电池的关键组件银浆的生产。目前,公司已开发出独立、领先、全面的银粉生产技术和工艺系统,并拥有自主知识产权。
在陈子淳接手后,建邦高科的业绩更是迎来爆发式增长。2022年-2024年,公司实现营业收入分别为17.59亿元、27.82亿元、39.5亿元,2023年及2024年同比分别大增58.16%、41.98%。
历经十数年发展,建邦高科已经成为了光伏银粉行业龙头。根据弗若斯特沙利文的资料,以过往三年在中国光伏银粉销售收入计算,建邦高科在所有国内制造商中位列第一,于全球所有制造商中位列第二,市场份额为9.9%。
收入的显著增长主要得益于银粉产品的销量增加,报告期内,建邦高科银粉销量由3.89万千克增至5.94万千克。
据招股书,建邦高科在山东省济南市的自有生产厂房生产所有银粉产品。截至2024年末,厂房的设计年产能为1,485吨银粉。报告期内,已分别生产398.7吨、545.4吨及644.3吨银粉。
不过,建邦高科收入高速增长的背后,存在高度依赖单一业务的风险。报告期内,公司销售银粉产品收入占公司总收入的比例分别达到98%左右。
目前,随着技术的迭代,光伏电池正在向少银甚至无银的趋势发展。据了解,在传统P型光伏电池中,银粉是光伏银浆的主要成分,约占90%。但在N型技术中,TOPCon与HJT技术的单片银耗量均大幅降低。而作为传统银粉厂商的建邦高科若未能及时转型,或将面临产能过剩的风险。
不仅如此,建邦高科大部分收入来自少数客户,存在客户集中度较高的情况。2022年-2024年,来自两大客户的销售收入分别为15.45亿元、23.04亿元及24.92亿元,分别占公司总收入的87.9%、82.8%及63.1%;来自五大客户的销售收入分别为16.78亿元、26.37亿元、33.33亿元,分别占各期总收入的95.4%、94.8%及84.4%。
尽管建邦高科营收规模持续扩大,但盈利却薄如蝉翼。2022-2024年,建邦高科净利润分别为2420.0万元、5989.0万元和7902.7万元,对应各期净利率分别仅有1.4%、2.2%、2%;同期,毛利率分别为3.4%、3.9%、3.3%。两大财务比率在一定程度上反映出建邦高科实际上为近原材料粗加工或低附加值制造环节的企业。
而对于2024年毛利率下滑,公司表示,主要由于2024年中国光伏银粉行业竞争加剧,导致市场的加价普遍下降,以及白银市场价格普遍上涨,中国光伏银粉平均价格由2023年的每千克5200元/千克增至2024年的6500元/千克。
04
经营现金流三年净流出超6亿,存短债缺口2800万元
报告期内,建邦高科存货不断堆高,各期存货余额分别为4121.2万元、7300.7万元、1.21亿元,占同期流动资产总额的59.7%、40.9%及34.2%。2025年一季度,进一步增加至1.64亿元。
公司存货主要包括制成品、原材料及消耗品、在途货品、在制品等。2024年,存货余额同比大幅增长66.4%,公司表示,主要是由于考虑到2025年1月底的春节假期,增加采购及扩大生产以累积更多存货满足销售订单,以及生产银粉的主要原材料硝酸银的均价于2024年上涨,导致制成品及原材料以及消耗品增加。
随着存货的攀升,建邦高科存货周转天数出现延长,报告期各期分别为6.5天、7.8天及9.3天。
与此同时,建邦高科贸易应收款项及应收票据也逐年增加,2023年及2024年分别为9409.2万元、1.75亿元。
公司解释称,主要由于银行承兑票据贴现予若干银行或向若干供应商背书银行承兑票据,以结清贸易应付款项,以及销售增加导致尚未贴现或背书的手头银行承兑票据增加,导致应收票据增加。
大额的存货及应收款项占用流动资金,导致建邦高科现金流出现紧张。2022年-2024年,公司经营活动现金流净额持续“亮红灯”,分别为-3934.1万元、-2.11亿元、-3.69亿元,三年累计净流出6.19亿元。
同时,因大量购买物业、厂房及设备,建邦高科投资活动现金流净额也持续流出,报告期各期分别为-2786.9万元、-2783.6万元、-1101.6万元。
仅有融资活动现金流因银行借款及其他借款增加才得以为公司补流,2022年-2024年,建邦高科融资活动现金流净额分别为7131.9万元、2.33亿元、3.99亿元。
据招股书,建邦高科取得的借款中,有一大笔来自创始人陈箭。2022年,由陈箭实际控制的瑞德经济向公司提供2.5亿元贷款,并产生120.7万元利息。同年,建邦高科便偿还了相关借款,其中,7069.3万元以应收票据结算,1.87亿元以现金结算(其中包括2022年初贷款余额804.5万元)。
除了这笔关联交易以外,2022年,建邦高科还向陈箭控制的山东省药材有限公司提供运输服务产生0.7万元收入;与由陈箭控制的建通物流订有租赁合约,并向其支付租赁费用102.9万元;向陈箭控制的实体购买土地及楼宇,支付4719.1万元。
截至2025年3月末,建邦高科现金及现金等价物为5887.1万元,计息银行借款为8686.9万元,存在短债缺口2799.8万元。
而流动资金吃紧的情况下,建邦高科在IPO前还进行了一次分红,于2024年9月派息3000万元。
附:建邦高科上市发行有关中介机构清单
独家保荐人:中信建投(国际)融资有限公司
法律顾问:李伟斌律师事务所、德恒律师事务所、迈普达律师事务所(香港)有限法律责任合伙
核数师和申报会计师:安永会计师事务所
行业顾问:弗若斯特沙利文(北京)谘询有限公司上海分公司
海量资讯、精准解读,尽在新浪财经APP
责任编辑:王若云 配资网站首选平台